Documentation Index
Fetch the complete documentation index at: https://docs.truu.ai/llms.txt
Use this file to discover all available pages before exploring further.
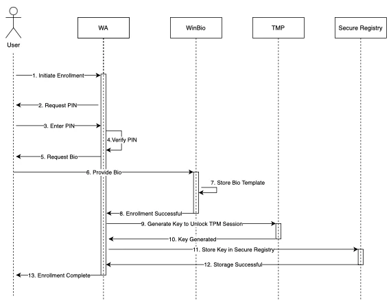
Enroll Fingerprint Biometrics
- Navigate to the bottom right corner of the Home Screen, hover over the ^ arrow, and right click on the TruU Logo

- Right click on your Account, then select Account Profile

- Click on Add Fingerprint

- Enter your TruU PIN to add fingerprint biometrics, then click the arrow

- Repeatedly place your finger on the sensor and follow the assistive prompts

- Click Close once prompted

Enroll Face Biometrics
- Navigate to the bottom right corner of the Home Screen, hover over the ^ arrow, and right click on the TruU Logo

- Right click on your Account, then select Account Profile

- Next, click on Add Face Biometrics

- Follow the on-screen instructions to set up Face biometrics

- Click Close once prompted




Windows Login Passwordless Login to Apps - Windows

